Disbursement¶
Client can use disbursement api to perform a loan disbursement.
| Disbursement UML |
|---|
![]() |
Disbursement UML Script¶
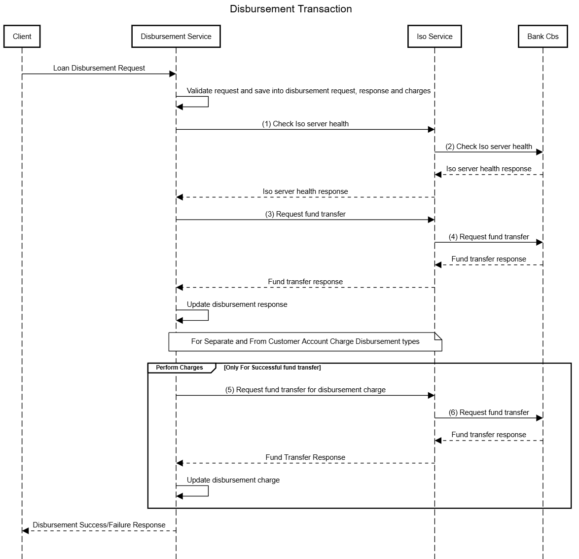
title Disbursement Transaction
Client -> Disbursement Service: Loan Disbursement Request
Disbursement Service -> Disbursement Service: Validate request and save into disbursement request, response and charges
Disbursement Service -> Iso Service: (1) Check Iso server health
Iso Service -> Bank Cbs : (2) Check Iso server health
Bank Cbs --> Iso Service : Iso server health response
Iso Service --> Disbursement Service: Iso server health response
Disbursement Service -> Iso Service: (3) Request fund transfer
Iso Service -> Bank Cbs : (4) Request fund transfer
Bank Cbs --> Iso Service: Fund transfer response
Iso Service --> Disbursement Service: Fund transfer response
Disbursement Service -> Disbursement Service: Update disbursement response
note over Disbursement Service, Iso Service : For Separate and From Customer Account Charge Disbursement types
group Perform Charges [Only For Successful fund transfer]
Disbursement Service -> Iso Service: (5) Request fund transfer for disbursement charge
Iso Service -> Bank Cbs : (6) Request fund transfer
Bank Cbs --> Iso Service: Fund transfer response
Iso Service --> Disbursement Service: Fund Transfer Response
Disbursement Service -> Disbursement Service: Update disbursement charge
end
Disbursement Service --> Client: Disbursement Success/Failure Response
UML Diagram Step Descriptions¶
Disbursement Request Initiation¶
- Client → Disbursement Service: The client sends a disbursement request to the Disbursement Service.
Validate request and save into disbursement request, response and charges¶
- Disbursement Service → Disbursement Service: The Disbursement Service validates the request and saves the details into the disbursement request, disbursement response and disbursement charge tables.
1. Check ISO Server Health Request to ISO Service¶
- Disbursement Service → Iso Service: The Disbursement Service sends a request to the ISO Service to check the ISO server's health.
2. Check ISO Server Health Request to Bank CBS¶
- Iso Service → Bank CBS: The ISO Service forwards the health check request to the Bank CBS.
- Bank CBS → Iso Service: The Bank CBS responds with the health status of the ISO server.
- Iso Service → Disbursement Service: The ISO Service sends the health check response back to the Disbursement Service.
3.Fund Transfer Request to ISO Service¶
- Disbursement Service → Iso Service: The Disbursement Service initiates a fund transfer request to the ISO Service.
4.Fund Transfer Request to Bank CBS¶
- Iso Service → Bank CBS: The ISO Service forwards the fund transfer request to the Bank CBS.
- Bank CBS → Iso Service: The Bank CBS responds with the result of the fund transfer.
- Iso Service → Disbursement Service: The ISO Service sends the fund transfer response to the Disbursement Service.
Update Disbursement Response¶
- Disbursement Service → Disbursement Service: The Disbursement Service updates the disbursement response status.
Perform Charges (For Successful Fund Transfers and For Separate and From Customer Account Charge Disbursement types)¶
5. Fund Transfer Request to ISO Service¶
- Disbursement Service → Iso Service: The Disbursement Service initiates a fund transfer request to the ISO Service.
6. Fund Transfer Request to Bank CBS¶
- Iso Service → Bank CBS: The ISO Service forwards the fund transfer request to the Bank CBS.
- Bank CBS → Iso Service: The Bank CBS responds with the result of the fund transfer.
- Iso Service → Disbursement Service: The ISO Service sends the fund transfer response to the Disbursement Service.
Update Disbursement Charge¶
- Disbursement Service → Disbursement Service: The Disbursement Service updates the disbursement charge status.
Disbursement Completion Response¶
- Disbursement Service → Client: The Disbursement Service sends the final disbursement success or failure response back to the client.
