Prepayment¶
Client can use prepayment recheck api to check status of transaction .
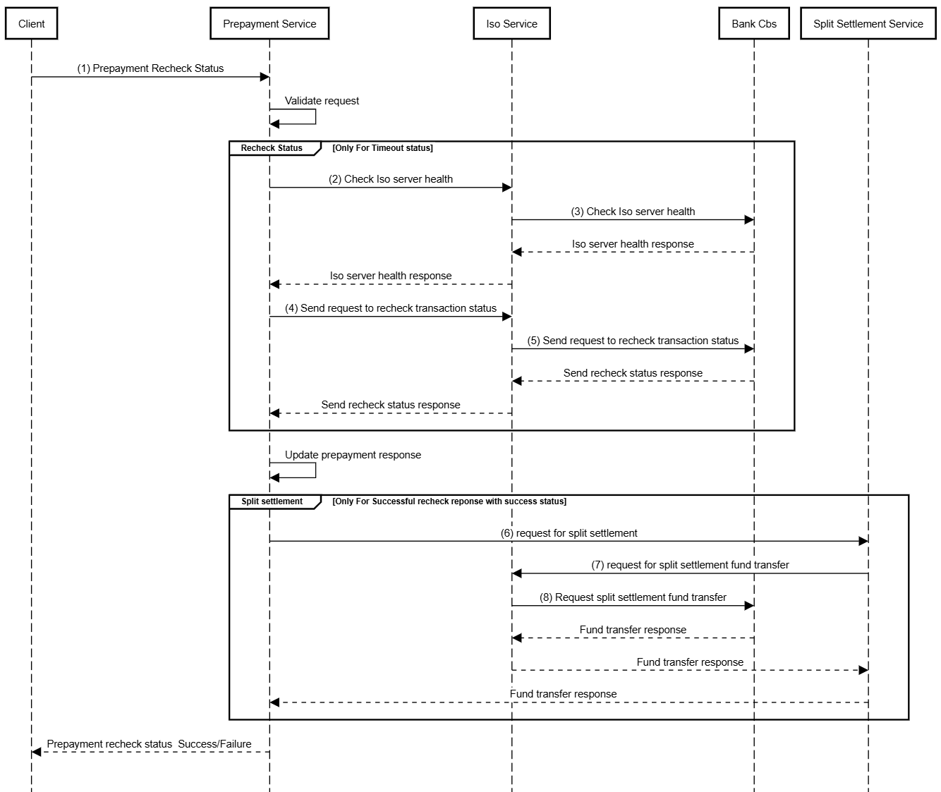
| Prepayment Recheck UML |
|---|
![]() |
Prepayment Recheck UML Script¶
Client -> Prepayment Service: (1) Prepayment Recheck Status
Prepayment Service -> Prepayment Service: Validate request
group Call iso service [Only For Timeout status]
Prepayment Service -> Iso Service: (1) Check Iso server health
Iso Service --> Prepayment Service: Iso server health response
Prepayment Service -> Iso Service: (2) Send request to recheck transaction status
Iso Service --> Prepayment Service: Send recheck status response
end
Prepayment Service -> Prepayment Service: Update prepayment response
group Split settlement [Only For Successful recheck response with success status]
Prepayment Service -> Split Settlement Service: (4) request for split settlement
end
Prepayment Service --> Client: Prepayment recheck status Success/Failure response
UML Diagram Step Descriptions for Prepayment Recheck Status¶
1. Prepayment Recheck Status Initiation¶
- Client → Prepayment Service: The client sends a request to the Prepayment Service to recheck the prepayment status.
Validate Prepayment Recheck Request¶
- Prepayment Service → Prepayment Service: The Prepayment Service validates the recheck request.
Recheck Status (Only For Timeout Status)¶
2. Check ISO Server Health Request to ISO Service¶
- Prepayment Service → Iso Service: The Prepayment Service sends a request to the ISO Service to check the Bank CBS ISO server's health.
3. Check ISO Server Health Request to Bank CBS¶
- Iso Service → Bank CBS: The ISO Service forwards the health check request to the Bank CBS.
- Bank CBS → Iso Service: The Bank CBS responds with the health status of the ISO server.
- Iso Service → Prepayment Service: The ISO Service sends the health check response back to the Prepayment Service.
4. Send Request to Recheck Transaction Status to ISO Service¶
- Prepayment Service → Iso Service: The Prepayment Service sends a request to the ISO Service to recheck the transaction status.
5. Send Request to Recheck Transaction Status to Bank CBS¶
- Iso Service → Bank CBS: The ISO Service forwards the recheck transaction status request to the Bank CBS.
- Bank CBS → Iso Service: The Bank CBS responds with the recheck status.
- Iso Service → Prepayment Service: The ISO Service sends the recheck status response back to the Prepayment Service.
Update Prepayment Response¶
- Prepayment Service → Prepayment Service: The Prepayment Service updates the prepayment response table with the status,remarks and transaction date.
Split Settlement (Only For Successful Recheck Response with Success Status)¶
6. Split Settlement Request to Split Settlement Service¶
- Prepayment Service → Split Settlement Service: The Prepayment Service sends a request for split settlement in split settlement service.
7. Split Settlement Fund Transfer Request to ISO Service¶
- Split Settlement Service → Iso Service: The Split Settlement Service requests a fund transfer request in the ISO Service.
8. Split Settlement Fund Transfer Request to Bank CBS¶
- Iso Service → Bank CBS: The ISO Service forwards the split settlement fund transfer request to the Bank CBS.
- Bank CBS → Iso Service: The Bank CBS responds with the result of the split settlement fund transfer.
- Iso Service → Split Settlement Service: The ISO Service sends the split settlement fund transfer response to the Split Settlement Service.
- Split Settlement Service → Prepayment Service: The Split Settlement Service sends the fund transfer response to the Prepayment Service.
Prepayment Recheck Status Response¶
- Prepayment Service → Client: The Prepayment Service sends the final prepayment recheck status success or failure response back to the client.
