Split Settlement¶
Client can use split settlement reconcile api to reconcile split settlement with mark as success or mark as failure action.
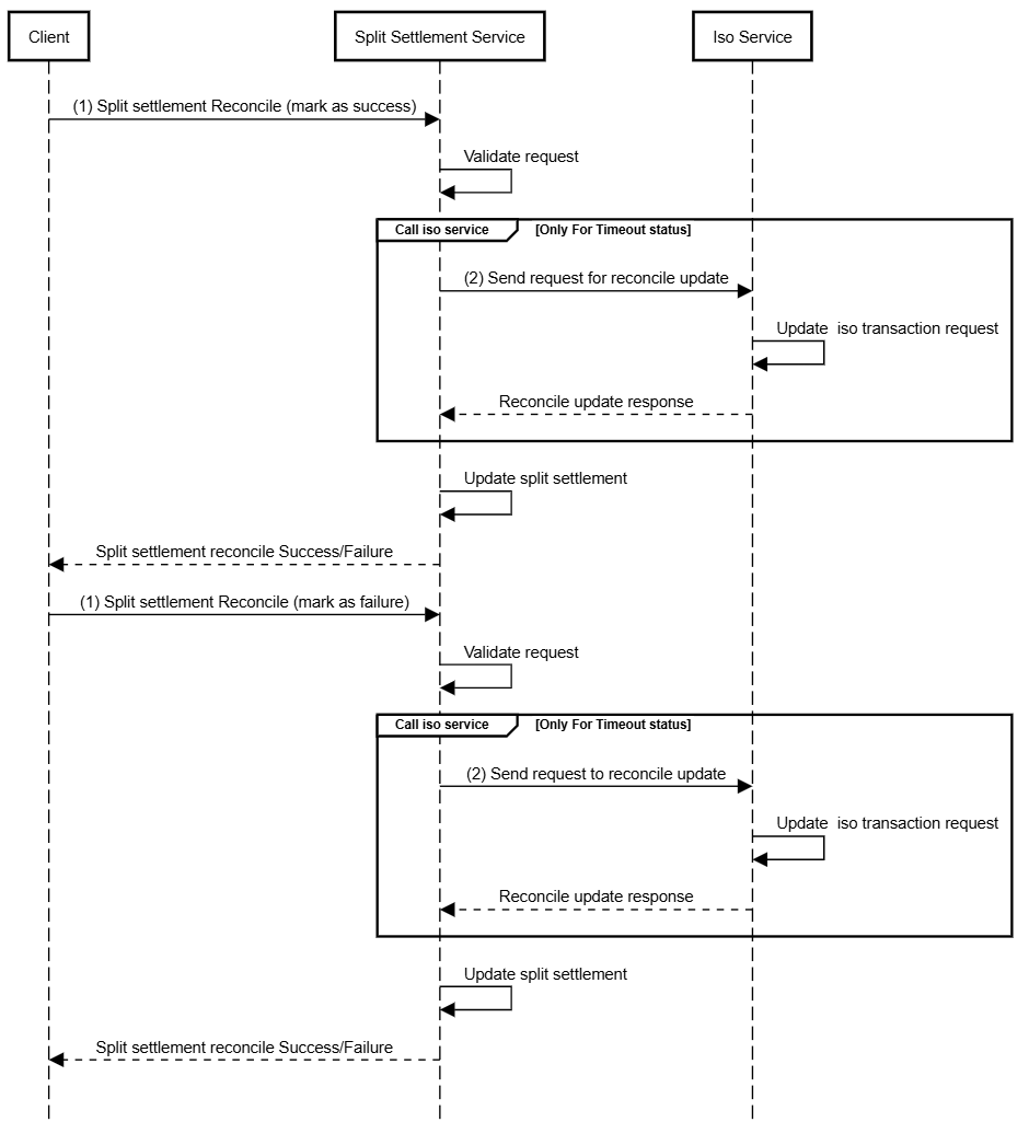
| Split Settlement Reconcile UML |
|---|
![]() |
Split Settlement Reconcile Uml Script¶
participant Client
participant Split Settlement Service
participant Iso Service
Client -> Split Settlement Service: (1) Split settlement Reconcile (mark as success)
Split Settlement Service -> Split Settlement Service: Validate request
group Call iso service [Only For Timeout status]
Split Settlement Service -> Iso Service: (2) Send request for reconcile update
Iso Service -> Iso Service: Update iso transaction request
Iso Service --> Split Settlement Service: Reconcile update response
end
Split Settlement Service -> Split Settlement Service: Update split settlement
Split Settlement Service --> Client: Split settlement reconcile Success/Failure
Client -> Split Settlement Service: (1) Split settlement Reconcile (mark as failure)
Split Settlement Service -> Split Settlement Service: Validate request
group Call iso service [Only For Timeout status]
Split Settlement Service -> Iso Service:(2) Send request to reconcile update
Iso Service -> Iso Service: Update iso transaction request
Iso Service --> Split Settlement Service: Reconcile update response
end
Split Settlement Service -> Split Settlement Service: Update split settlement
Split Settlement Service --> Client: Split settlement reconcile Success/Failure
UML Diagram Step Descriptions¶
1. Reconcile Split Settlement Request Initiation (Mark As Success)¶
- Client → Split Settlement Service: The client sends a reconcile split settlement request to the Split Settlement Service.
Validate Request¶
- Split Settlement Service → Split Settlement Service: The Split Settlement Service validates the request.
2. Send Reconcile Request (Only for timeout status)¶
- Split Settlement Service → Iso Service: The Split Settlement Service sends a request to the ISO Service for reconcile in case of timeout status.
Update data¶
- Iso Service -> Iso Service: The action(Mark As Success) will be updated in iso_transaction_request table in ISO Service.
- Iso Service -> Split Settlement Service: The ISO Service will return the request to Split Settlement Service.
- Split Settlement Service -> Client: The Split Settlement Service sends the final split settlement success or failure response back to the client.
1. Reconcile Split Settlement Request Initiation (Mark As Failure)¶
- Client → Split Settlement Service: The client sends a reconcile split settlement request to the Split Settlement Service.
Validate¶
- Split Settlement Service → Split Settlement Service: The Split Settlement Service validates the request.
2. Send Reconcile Request (Only for timeout status)¶
- Split Settlement Service → Iso Service: The Split Settlement Service sends a request to the ISO Service for reconcile in case of timeout status.
Update data¶
- Iso Service -> Iso Service: The action(Mark As Failure) will be updated in iso_transaction_request table in ISO Service.
- Iso Service -> Split Settlement Service: The ISO Service will return the request to Split Settlement Service.
- Split Settlement Service -> Client: The Split Settlement Service sends the final split settlement success or failure response back to the client.
